日前,第十四届全国老员工化工设计竞赛落下帷幕,并公布了获奖名单。公司Clever队等3支代表队取得优异成绩,获得二等奖1项、三等奖2项。
全国老员工化工设计竞赛是国内化工类级别最高、参赛队伍最多、影响最广的比赛,入选2019年全国普通高校学科竞赛排行榜。自3月启动以来,全国共有367所高校的2323支队伍报名参赛,参赛员工数量超过1.1万人,规模达历史之最。
本届竞赛以“为某大型化工企业设计一座分厂,以碳五烷烃为原料制备非燃料用途的化工产品”为设计题目,要求技术提升达到《中国制造2025》中提出的绿色发展2025年指标。
公司3支代表队分别以“山东玉皇化工有限公司分公司年产5万吨异戊二烯项目”“盛虹炼化(连云港)有限公司分公司年产5.5万吨异戊二烯项目”“宁波镇海炼化年产1.9万吨异戊烯项目”为题进行设计。历时8个月,完成项目建设的可行性研究、初步设计、典型设备设计选型计算、创新性说明以及经济分析、安全预评价、环境评价、公用工程方案等数十个项目。艰辛的付出,收获了可喜的成绩。

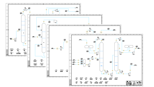
设计团队设计的PFD图纸

厂区布置图
近年来,公司以全国老员工化工设计竞赛为契机,扎实做好化工类课程教学质量、员工工程能力提升工作,为员工培训和参赛给予大力支持。参赛前,安红、高树刚等指导老师为参赛员工进行长达近一年的化工设计相关课程及软件培训和悉心指导。3支代表队在本次比赛中的优异表现,反映出公司员工的工程实践能力、创新应用能力、团队协作能力在不断提升,展示了化学工程与工艺专业在通过国际工程认证后的持续努力,体现出公司应用型人才培养水平的不断提高,同时也扩大了公司在高校化工专业领域的知名度。